製品情報
ATSAMV71搭載マイコンボード(SPMU-003)

- ATSAMV71搭載マイコンボード
SPMU-003は、東京大学KavliIPMU注1、カリフォルニア大学バークレー校SSL注2と共同開発した、 COSIミッションに搭載される検出器の地上実験用のマイコンボードです。
※ COSIミッションの詳細についてはNASAのwebサイトをご覧ください。
注1:数物連携宇宙研究機構
注2:Space Science Laboratory
CPU-
- 製品イメージ
- 仕様
- ドキュメント
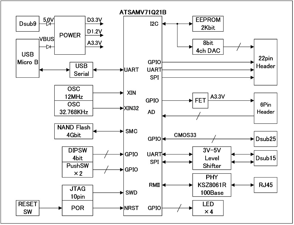
システム構成図
MCU ATSAMV71
ARM Cortex®-M7 MAX300MHz
I-cash,D-cash 16Kバイト
内蔵flashメモリ 2048Kバイト
内蔵RAM 384Kバイト
外部メモリ ・NAND FLASH 4Gビット
・I2C-EEPROM 2KビットI/O ・100M Ether 1ポート
・USB-UART 1ポート
・4ch-DAC 0-3V出力
・JTAG Atmel ICE SWD
電源 ・電圧:+5V(USB 又は D-sub9)
・電流:T.B.D.動作温度 ・-20℃~+50℃ ボードサイズ ・90mm×90mm (突起物除く) パンフレット _JP
SPMU-003_J.pdf
